
责任编辑:李晓丹 来源:农资导报 日期:2021-08-05
近日,根据《行政许可法》《农药管理条例》有关规定,农业农村部农药检定所对审议通过的申请登记的370个农药产品 飘雪电影网,79个登记变更农药产品相关信息予以公示,其中,唑虫酰胺,精草铵膦,氯虫苯甲酰胺,氟啶虫酰胺成为农药企业登记的重点。
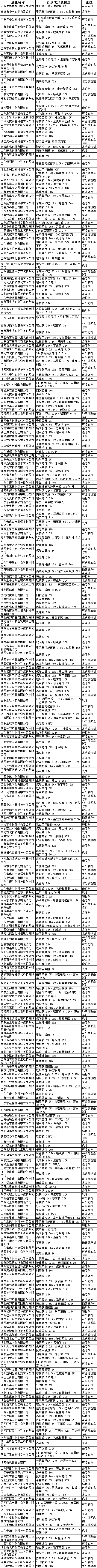
1.唑虫酰胺登记情况:
海利尔药业集团股份有限公司:甲氨基阿维菌素1 飘雪电影完整版在线观看高清. 8%、唑虫酰胺10%,悬浮剂柳州市惠农化工有限公司:唑虫酰胺 15%,悬浮剂柳州市惠农化工有限公司:阿维菌素 1. 8%、唑虫酰胺 7. 2%,悬浮剂海南博士威农用化学有限公司:虫螨腈 10%、唑虫酰胺 10%,微乳剂 2. 精草铵膦登记情况.
广安利尔化学有限公司:精草铵膦 20%,可溶液剂四川利尔作物科学有限公司:精草铵膦 10%,可溶液剂山东绿霸化工股份有限公司:精草铵膦 20%,可溶液剂济南绿霸农药有限公司:精草铵膦 10%,可溶液剂江苏七洲绿色化工股份有限公司:精草铵膦 20%,可溶液剂广西科联生化有限公司:精草铵膦 10%,可溶液剂 3 飘雪电影在线观看免费高清. 氯虫苯甲酰胺登记情况:.
河北禾润生物科技有限公司:氯虫苯甲酰胺 30% 悬浮剂六夫丁作物保护有限公司:氯虫苯甲酰胺 0. 4% 颗粒剂 4. 氟啶虫酰胺登记情况: 飘雪电影网在线观看影视大全.
陕西上格之路生物科学有限公司:氟啶虫酰胺 8%,可分散油悬浮剂江西正邦作物保护股份有限公司:呋虫胺 15%、氟啶虫酰胺 15%,悬浮剂开封一田生物科技有限公司:氟啶虫酰胺 10%、联苯菊酯 5%,悬浮剂菏泽龙歌植保技术有限公司:氟啶虫酰胺 10%、联苯菊酯 5%,悬浮剂洛阳巧喜生物科技有限公司:氟啶虫酰胺 10%、联苯菊酯 5%,悬浮剂广西锦泰农化有限公司:氟啶虫酰胺 10%、联苯菊酯 5%,悬浮剂河北冠龙农化有限公司:氟啶虫酰胺 20%、联苯菊酯 10%,悬浮剂洛阳天仓龙邦生物科技有限公司:氟啶虫酰胺 20%,悬浮剂陕西亿田丰作物科技有限公司:氟啶虫酰胺 20%、噻虫嗪 40%,水分散粒剂;氟啶虫酰胺 10%、联苯菊酯 10%,悬浮剂;江西中迅农化有限公司:氟啶虫酰胺 5%、联苯菊酯 5%,悬浮剂陕西亿田丰作物科技有限公司:氟啶虫酰胺 25% 悬浮剂兴农药业(中国)有限公司:氟啶虫酰胺 12%、噻虫啉24%,悬浮剂山东曹达化工有限公司:氟啶虫酰胺 10%、吡蚜酮 30%,水分散粒剂 5 飘雪电影在线观看完整版. 其他.
陕西上格之路生物科学有限公司:苯唑草酮 15% 悬浮剂江苏省南通南沈植保科技开发有限公司:氯噻啉 20%,可分散油悬浮剂陕西美邦 飘雪电影免费完整版,汤普森,亿丰田等农药企业获得多个噻霉酮相关农药产品登记。
