
责任编辑:李晓丹 来源:全国农技中心 日期:2021-03-03
2020年,全国农技中心联合科研,教学系统有关单位,继续组织北京,河北,山西等24个省(区,市)的100个抗药性监测点,分别对稻飞虱,水稻二化螟,麦蚜 飘雪电影网,小麦赤霉病,烟粉虱,稻(麦)田杂草等24种重大病虫草的抗药性进行了监测,本年度系统测定田间常用45个农药品种(监测对象,涉及农药品种及抗药性分级标准分别见表1~表3),有关病虫草种类及其涉及的农药品种抗药性评估结果如下。
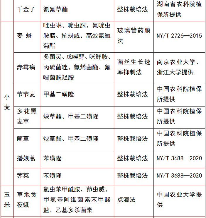
表1 全国农业有害生物抗药性监测对象. 农药品种及监测方法图片图片 飘雪电影完整版在线观看高清.



表2 害虫抗药性水平的分级标准
表3 杂草抗药性水平的分级标准
1 水稻有害生物的抗药性状况
1,1 褐飞虱1,1 飘雪电影在线观看免费高清,1 监测结果1,1,1,1 对烟碱型乙酰胆碱受体调节剂抗性目前监测地区褐飞虱种群对第一代新烟碱类药剂吡虫啉处于高水平抗性(抗性倍数大于2,500倍),对烯啶虫胺处于低至中等水平抗性(抗性倍数8,0~62倍),对第二代新烟碱类药剂噻虫嗪处于高水平抗性(抗性倍数大于300倍),对第三代新烟碱类药剂呋虫胺处于中等至高水平抗性(抗性倍数11~548倍)。对砜亚胺类药剂氟啶虫胺腈处于低至中等水平抗性(抗性倍数8,8~35倍),对介离子类药剂三氟苯嘧啶处于敏感状态。与2019年监测结果相比,褐飞虱对烟碱型乙酰胆碱受体类药剂抗性倍数总体变化不大。。
1,1 飘雪电影网在线观看影视大全,1,2 对昆虫生长调节剂类药剂抗性目前监测地区褐飞虱种群对昆虫生长调节剂类药剂噻嗪酮处于高水平抗性(抗性倍数大于500倍)。与2019年监测结果相比,褐飞虱对噻嗪酮抗性倍数总体变化不大。。
1,1 飘雪电影在线观看完整版,1,3 对有机磷类药剂抗性目前监测地区褐飞虱种群对有机磷类药剂毒死蜱处于低至中等水平抗性(抗性倍数8,6~40倍)。与2019年监测结果相比,褐飞虱对毒死蜱抗性倍数总体变化不大。。
1,1 飘雪电影免费完整版,1,4 对吡啶甲亚胺类药剂抗性目前监测地区褐飞虱种群对吡啶甲亚胺类药剂吡蚜酮处于中等水平以上抗性(抗性倍数大于40倍)。与2019年监测结果相比,褐飞虱对吡蚜酮抗性倍数有所增加。据有关省植保站反映,由于吡蚜酮被作为防治褐飞虱主打药剂连续多年使用,使用量已从6克(按有效成分计算)提升到10克(按有效成分计算),田间防治效果已下降到80%左右,应引起水稻主产区各级植保部门的高度重视。。
1 飘雪电影,1,2 对策建议根据目前监测结果,褐飞虱种群除对三氟苯嘧啶处于敏感状态,对烯啶虫胺、氟啶虫胺腈、毒死蜱处于低至中等水平抗性外,对其它田间常用药剂处于中等至高水平抗性。因此在褐飞虱防治过程中,迁出区和迁入区之间,同一地区的上下代之间,应交替、轮换使用不同作用机制、无交互抗性的杀虫剂,避免连续、单一用药。鉴于目前褐飞虱对吡虫啉、噻虫嗪、噻嗪酮均已产生高水平抗性,建议各稻区停止使用吡虫啉、噻虫嗪、噻嗪酮防治褐飞虱;严格限制吡蚜酮、呋虫胺、氟啶虫胺腈防治褐飞虱的使用次数,每季水稻最好使用1次;交替轮换使用三氟苯嘧啶、烯啶虫胺等药剂,延缓其抗药性继续发展。。
1,2 白背飞虱1,2,1 监测结果目前监测地区白背飞虱种群对昆虫生长调节剂类药剂噻嗪酮处于中等至高水平抗性(抗性倍数50~184倍),对有机磷类药剂毒死蜱处于中等水平抗性(抗性倍数16~78倍),对新烟碱类药剂吡虫啉、噻虫嗪、呋虫胺处于敏感至中等水平抗性(对吡虫啉抗性倍数1,8~15倍、对噻虫嗪抗性倍数1,0~10倍、对呋虫胺抗性倍数1,0~11倍)。与2019年监测结果相比,白背飞虱对以上药剂抗性倍数总体变化不大。 飘雪电影在线观看。
1,2 飘雪电影网,2 对策建议鉴于白背飞虱和褐飞虱通常混合发生,且目前褐飞虱已对噻嗪酮产生高水平抗性,建议各稻区暂停使用噻嗪酮防治白背飞虱,延缓抗药性继续发展。考虑到新烟碱类药剂对白背飞虱的毒力依然很高,当田间稻飞虱种群以白背飞虱为主时,可使用噻虫嗪、呋虫胺、氟啶虫胺腈、三氟苯嘧啶等药剂防治白背飞虱。。
1,3 灰飞虱1,3,1 监测结果目前监测地区灰飞虱种群对新烟碱类药剂噻虫嗪、烯啶虫胺,以及吡啶甲亚胺类药剂吡蚜酮等药剂处于敏感状态;对有机磷类药剂毒死蜱处于中等水平抗性(抗性倍数20~29倍)。与2019年监测结果相比,灰飞虱对以上药剂抗性倍数总体变化不大。 飘雪电影完整版在线观看高清。
1.3.2 对策建议
在灰飞虱产生抗药性地区,严格限制毒死蜱使用次数,轮换使用烯啶虫胺、吡蚜酮等不同作用机理药剂防治灰飞虱;在水稻生长后期,当灰飞虱与褐飞虱混合发生时,不宜使用噻虫嗪进行防治。
1.4 稻纵卷叶螟
1.4.1 监测结果
1.4.1.1 对双酰胺类药剂抗性
目前监测地区稻纵卷叶螟种群对双酰胺类药剂氯虫苯甲酰胺处于敏感至低水平抗性(抗性倍数1.6~7.8倍)。与2019年监测结果相比,稻纵卷叶螟对氯虫苯甲酰胺抗性倍数总体变化不大。
1.4.1.2 对大环内酯类药剂抗性
目前监测地区稻纵卷叶螟种群对大环内酯
类药剂阿维菌素处于敏感至低水平抗性(抗性倍数2.5~10.0倍)。与2019年监测结果相比,稻纵卷叶螟对阿维菌素抗性倍数总体变化不大。
1.4.2 对策建议
在稻纵卷叶螟防治过程中,迁出区和迁入区之间,同一地区的上下代之间,应交替、轮换使用氯虫苯甲酰胺、甲氨基阿维菌素苯甲酸盐、多杀霉素等不同作用机制、无交互抗性的杀虫剂,避免连续、单一用药。
1.5 二化螟
1.5.1 监测结果
1.5.1.1 对双酰胺类药剂抗性
浙江东部沿海地区、安徽沿江地区、江西环鄱阳湖地区、湖南中南部地区二化螟种群对双酰胺类药剂氯虫苯甲酰胺处于高水平抗性(抗性倍数312~2,060倍);湖北省部分稻区二化螟种群对氯虫苯甲酰胺处于中等水平抗性(抗性倍数11~28倍);江苏、四川省二化螟种群对氯虫苯甲酰胺处于敏感状态。与2019年监测结果相比,安徽、湖北省部分稻区二化螟种群对氯虫苯甲酰胺抗性倍数增加3~10倍。
1.5.1.2 对大环内酯类药剂抗性
浙江东部沿海地区、江西环鄱阳湖地区、湖南中南部地区二化螟种群对大环内酯类药剂阿维菌素处于中等至高水平抗性(抗性倍数20~143倍);江苏、安徽、湖北、四川等省二化螟种群对阿维菌素处于敏感至低水平抗性(抗性倍数1.0~7.4倍)。与2019年监测结果相比,江西、湖南省二化螟种群对阿维菌素抗性倍数增加3~10倍。
1.5.1.3 对有机磷类药剂抗性
浙江、江西、湖南省大部分稻区二化螟种群对有机磷类药剂三唑磷、毒死蜱处于中等至高水平抗性(对三唑磷抗性倍数31~153倍,对毒死蜱抗性倍数12~45倍);安徽、湖北、四川省二化螟种群对三唑磷、毒死蜱处于敏感至低水平抗性(对三唑磷抗性倍数1.5~6.6倍,对毒死蜱抗性倍数2.1~5.6倍)。与2019年监测结果相比,二化螟对有机磷类药剂抗性倍数总体变化不大。
1.5.2 对策建议
二化螟对杀虫剂抗性具有明显的地域性,其中浙江、安徽、江西、湖南等省大部分稻区二化螟种群对氯虫苯甲酰胺处于高水平抗性,对阿维菌素、三唑磷处于中等至高水平抗性,对毒死蜱处于中等水平抗性。因此二化螟抗性治理要采取分区治理措施,在高水平抗性地区停止使用氯虫苯甲酰胺、阿维菌素、三唑磷,在中等水平抗性以下地区继续限制氯虫苯甲酰胺、阿维菌素、三唑磷、毒死蜱等药剂使用次数,轮换使用乙基多杀菌素、双酰肼类药剂,避免二化螟连续多个世代接触同一作用机理的药剂。同时,为应对二化螟抗药性问题,在采取低茬收割、深水灭蛹、性诱控杀等非化学防控措施的基础上,改变施药方式,采用秧苗药剂处理技术来早期防控二化螟,减少大田期施药次数和农药使用量。
1.6 稻瘟病
1.6.1 监测结果
从辽宁、浙江、安徽等5省的8个县市采集的水稻病样上随机分离纯化共获得203株稻瘟病菌菌株。经抗药性检测,从来自辽宁、浙江省的菌株中发现5株菌株对吡唑醚菌酯产生抗性,7株菌株对嘧菌酯产生抗性,抗性频率均小于4%。
1.6.2 对策建议
稻瘟病菌已对甲氧基丙烯酸酯类药剂产生零星的抗性,建议生产中使用甲氧基丙烯酸酯类药剂防治水稻稻瘟病时,注意与稻瘟灵、三环唑、咪鲜胺等其它不同作用机理的杀菌剂交替、轮换使用,延缓抗药性发展。
1.7 水稻恶苗病
1.7.1 监测结果
从辽宁、黑龙江、安徽等5省的6个县市采集的水稻病样上随机分离纯化共得到273株水稻恶苗病菌菌株。经抗药性检测,发现177株恶苗病菌对氰烯菌酯产生抗性,其中黑龙江、江苏、安徽省抗性菌株占比最高,抗性频率都大于50%,且检测到高抗菌株;辽宁、浙江省也发现有较高频率的抗性菌株存在,抗性频率为33.3%~39.8%。结果表明,抗氰烯菌酯的水稻恶苗病菌在我国处于发展和蔓延态势,特别是黑龙江、安徽省的部分稻区恶苗病菌种群已对氰烯菌酯产生了高水平抗性。
1.7.2 对策建议
在氰烯菌酯抗性严重的地区停止使用氰烯菌酯及其复配药剂;在其它地区,注意氰烯菌酯与戊唑醇、咪鲜胺等三唑类、琥珀酸脱氢酶抑制剂类或咯菌腈等其它不同作用机理的杀菌剂混配或轮换使用,延缓抗药性发展。此外,需注意从无病地区引种,尽量避免种子带菌。
1.8稻田杂草
1.8.1 稗草监测结果
1.8.1.1 对二氯喹啉酸抗性
从辽宁、江苏、湖南等9省的40个县市稻田中采集得到230个稗草种群,经抗药性检测,对二氯喹啉酸抗性频率为85.7%,其中104个种群抗性指数大于10倍,占监测总种群45.2%;江西、黑龙江、安徽省高水平抗性比例都超过50%,其中江西高水平抗性比例最高,为65.5%。与2019年监测结果相比,稗草对二氯喹啉酸抗性指数总体变化不大。
1.8.1.2 对五氟磺草胺抗性
从辽宁、江苏、湖南等9省的40个县市稻田中采集得到231个稗草种群,经抗药性检测,对五氟磺草胺抗性频率为77.9%,其中91个种群抗性指数大于10倍,占监测总种群39.4%;黑龙江、安徽、江西省高水平抗性比例都超过50%,其中黑龙江省高水平抗性比例
最高,为55.6%。与2019年监测结果相比,稗草对五氟磺草胺抗性指数总体变化不大。
1.8.1.3 对氰氟草酯抗性
从辽宁、江苏、湖南等9省的40个县市稻田中采集得到235个稗草种群,经抗药性检测,对氰氟草酯抗性频率为51.9%,其中27个种群抗性指数大于10倍,占监测总种群11.5%;黑龙江、辽宁、浙江、安徽、江西省高水平抗性比例都超过10%,其中黑龙江省高水平抗性比例最高,为24.4%。与2019年监测结果相比,稗草对氰氟草酯抗性指数总体变化不大。
1.8.1.4 对噁唑酰草胺抗性
从辽宁、江苏、湖南等6省的24个县市稻田中采集得到97个稗草种群,经抗药性检测,对噁唑酰草胺抗性频率为42.3%,其中3个种群抗性指数大于10倍,占监测总种群3.1%;从黑龙江、吉林省稗草种群样本中检测到高水平抗性种群,抗性比例分别为4.9%、9.1%。与2019年监测结果相比,稗草对噁唑酰草胺抗性指数总体变化不大。
1.8.2 千金子监测结果
从吉林、江苏、湖南等7省的23个县市稻田中采集得到100个千金子种群,经抗药性检测,对氰氟草酯抗性频率为34.0%,其中7个种群抗性指数大于10倍,占监测总种群7.0%;从吉林、浙江、安徽省千金子种群样本中检测到高水平抗性种群。与2019年监测结果相比,稗草对氰氟草酯抗性指数总体变化不大。
1.8.3 对策建议
稻田杂草防控要立足治早治小、封杀结合的防控策略,突出土壤封闭处理技术应用,减轻后期茎叶处理防控压力。加强稻田杂草抗药性监测,根据抗药性监测结果轮换使用不同作用机理除草剂。鉴于黑龙江、安徽、江西省大部分稻区稗草种群对五氟磺草胺、二氯喹啉酸抗性频率较高,建议在高水平抗性地区停止使用五氟磺草胺、二氯喹啉酸;加强氰氟草酯科学使用指导,推荐稗草2~3叶期用药,杜绝晚用药的错误习惯,一季水稻只使用1次,严格按标签推荐剂量使用,延缓抗药性发展。
2 小麦有害生物的抗药性状况
2.1 麦蚜
2.1.1 监测结果
目前监测地区荻草谷网蚜种群对吡虫啉处于低至高水平抗性(抗性倍数6.5~166倍),其中安徽宿州和山东滕州种群处于高水平抗性,抗性倍数大于166倍;对氟啶虫胺腈处于敏感至中等水平抗性(抗性倍数1.9~40倍),其中安徽合肥、安徽宿州、江苏扬州、湖北襄阳和山东滕州种群处于中等水平抗性(抗性倍数13~40倍);对拟除虫菊酯类高效氯氰菊酯处于敏感至低水平抗性(抗性倍数2.0~5.6倍);对抗蚜威、啶虫脒处于敏感状态。与2019年监测结果相比,荻草谷网蚜对吡虫啉抗性倍数增加3~8倍。
目前监测地区禾谷缢管蚜种群对氟啶虫胺腈处于敏感至中等水平抗性(抗性倍数为2.0~11倍),其中陕西咸阳、安徽合肥和北京房山种群处于低水平抗性(抗性倍数6.1~9.1倍),河南驻马店种群处于中等水平抗性,抗性倍数为11倍;对新烟碱类吡虫啉、啶虫脒,氨基甲酸酯类抗蚜威、拟除虫菊酯类高效氯氰菊酯等药剂均处于敏感状态。与2019年监测结果相比,禾谷缢管蚜对以上药剂抗性倍数总体变化不大。
2.1.2 对策建议
在麦蚜产生抗药性地区,严格限制吡虫啉、氟啶虫胺腈使用次数,轮换使用抗蚜威、高效氯氰菊酯等不同作用机理药剂防治麦蚜,延缓抗药性发展。
2.2 小麦赤霉病
2.2.1 监测结果
2.2.1.1 对多菌灵抗性
从江苏、安徽、河南、山东省的58个县市采集的稻桩或小麦病穗上随机分离纯化共得到5,160株小麦赤霉病菌菌株,经抗药性检测,对多菌灵抗性菌株1,468株,其中江苏省抗性菌株占比最高,抗性频率分别为44.1%;安徽、河南、山东省菌株抗性频率为5.1%~13.3%。
2.2.1.2 对三唑类药剂抗性
从江苏、安徽、河南、山东省的58个县市采集的稻桩或小麦病穗上随机分离纯化共得到5,160株小麦赤霉病菌菌株,经抗药性检测,对戊唑醇抗性菌株108株,安徽、河南省检测到有抗性菌株,抗性频率分别为0.4%、12.3%;没有检测到对咪鲜胺、丙硫菌唑产生抗性的菌株。
2.2.1.3 对氰烯菌酯和氟唑菌酰羟胺抗性
从江苏、安徽、河南、山东省的58个县市采集的稻桩或小麦病穗上随机分离纯化共得到5,160株小麦赤霉病菌菌株,经抗药性检测,没有检测到对氰烯菌酯、氟唑菌酰羟胺产生抗性的菌株。
2.2.2 对策建议
根据抗药性检测结果,建议在多菌灵抗性严重的地区(抗性频率大于10%)停止使用多菌灵及其复配药剂,提倡轮换使用氰烯菌酯、氟唑菌酰羟胺、戊唑醇等不同作用机理药剂,严格限制每类药剂的使用次数。在使用三唑类杀菌剂防治小麦赤霉病时,要按照产品农药登记的要求,保证足够的有效成分使用量(戊唑醇每亩有效成分使用量不低于8克),延缓抗药性发展,减轻毒素污染。
2.3 麦田杂草
2.3.1 节节麦监测结果
从河南、山东、陕西省的15个县市麦田中共采集得到60个节节麦种群,经抗药性检测,对甲基二磺隆抗性频率为66.7%,其中有1个河南博爱种群
抗性指数大于10倍,占监测总种群1.7%。与2019年监测结果相比,节节麦对甲基二磺隆抗性指数总体变化不大。
2.3.2 多花黑麦草监测结果
从河南、山东、陕西省的9个县市麦田中共采集得到39个多花黑麦草种群,经抗药性检测,对炔草酯抗性频率为84.6%,其中22个种群抗性指数大于10倍,占监测总种群56.4%,河南省高水平抗性频率最高,达到85.2%;对甲基二磺隆抗性频率为76.9%,其中18个种群抗性指数大于10倍,占监测总种群46.2%,河南省高水平抗性频率最高,达到63.0%。与2019年监测结果相比,多花黑麦草对炔草酯、甲基二磺隆抗性指数总体变化不大。
2.3.3 菵草监测结果
从江苏、安徽、湖北省的7个县市麦田中共采集得到44个菵草种群,经抗药性检测,对炔草酯抗性频率为84.1%,其中29个种群抗性指数大于10倍,占监测总种群65.9%,江苏、安徽高水平抗性频率都超过50%;对甲基二磺隆抗性频率为93.2%,有6个种群抗性指数大于10倍,主要集中在江苏省。与2019年监测结果相比,菵草对炔草酯抗性指数总体变化不大,对甲基二磺隆抗性指数增加2~4倍。
2.3.4 播娘蒿监测结果
从河北、山西、陕西等5省的18个县市麦田中共采集得到75个播娘蒿种群,经抗药性检测,对苯磺隆抗性频率为96.1%,其中55个种群抗性指数大于10倍,占监测总种群73.3%,河北、河南、山东、陕西高水平抗性频率都超过50%。与2019年监测结果相比,播娘蒿对苯磺隆抗性指数总体变化不大。
2.3.5 荠菜监测结果
从河南、山东、陕西等4省的9个县市麦田中共采集得到49个荠菜种群,经抗药性检测,对苯磺隆抗性频率为74.5%,其中25个种群抗性指数大于10倍,占监测总种群51.0%,河南、安徽、陕西高水平抗性频率都超过50%。与2019年监测结果相比,荠菜对苯磺隆抗性指数总体变化不大。
2.3.6 对策建议
麦田杂草防控要立足麦草秋防、封杀结合,减轻春季茎叶处理防控压力。鉴于部分麦区菵草、多花黑麦草对炔草酯、甲基二磺隆抗性频率较高,播娘蒿、荠菜对苯磺隆抗性范围扩大,建议在高水平抗性地区停止使用苯磺隆、炔草酯、甲基二磺隆,轮换使用其它不同作用机理药剂;中低水平抗性地区在采用多策略综合防控技术的基础上,可将上述药剂与其它不同作用机理的除草剂进行混配,减少除草剂的选择压力,延缓抗药性发展。
3 玉米害虫的抗药性状况
3.1 草地贪夜蛾
3.1.1 监测结果
因目前我国草地贪夜蛾对杀虫剂敏感性基线还不完善,从室内抗药性检测结果看,草地贪夜蛾种群对双酰胺类药剂氯虫苯甲酰胺、四氯虫酰胺,大环内酯类药剂甲氨基阿维菌素苯甲酸盐、乙基多杀菌素,噁二嗪类药剂茚虫威敏感性差异较小。与2019年监测结果相比,草地贪夜蛾对以上药剂致死中量(LD50值)总体变化不大。
3.1.2 对策建议
在草地贪夜蛾发生早期、密度低的地区,优先使用微生物农药和性诱剂等绿色防控措施,在高发期再使用化学农药。在草地贪夜蛾周年繁殖区、迁飞过渡区、重点防范区实施区域统一的空间轮换用药策略,不同区域之间要加强防控用药信息沟通,实行不同作用机理的药剂在不同区域之间、不同防治阶段之间轮换使用,延缓抗药性发展。
4 棉花害虫的抗药性状况
4.1 棉铃虫
4.1.1 监测结果
4.1.1.1 对拟除虫菊酯类药剂抗性
华北棉区棉铃虫种群对拟除虫菊酯类药剂高效氯氟氰菊酯处于高水平抗性(抗性倍数113~342倍),长江流域棉区棉铃虫种群处于低至中等水平抗性(抗性倍数8.9~16倍)。与2019年监测结果相比,棉铃虫对高效氯氟氰菊酯抗性倍数总体变化不大。
4.1.1.2 对有机磷类药剂抗性
华北棉区棉铃虫种群对有机磷类药剂辛硫磷处于中等水平抗性(抗性倍数29~68倍),长江流域棉区棉铃虫种群处于敏感至低水平抗性(抗性倍数3.2~5.1倍)。与2019年监测结果相比,棉铃虫对辛硫磷抗性倍数总体变化不大。
4.1.1.3 对大环内酯类药剂抗性
华北棉区、长江流域棉区棉铃虫种群对大环内酯类药剂甲氨基阿维菌素苯甲酸盐处于敏感状态(抗性倍数1.0~4.8倍)。与2019年监测结果相比,棉铃虫对甲氨基阿维菌素苯甲酸盐抗性倍数总体变化不大。
4.1.1.4 对氯虫苯甲酰胺和茚虫威抗性
华北棉区棉铃虫种群对双酰胺类药剂氯虫苯甲酰胺处于低至中等水平抗性(抗性倍数5.5~72倍),对茚虫威处于低至中等水平抗性(抗性倍数8.1~56倍)。与2019年监测结果相比,棉铃虫对氯虫苯甲酰胺、茚虫威抗性倍数总体变化不大。
4.1.2 对策建议
根据抗药性监测结果,应重点在华北棉区开展棉铃虫抗药性治理,在高水平抗性地区停止使用拟除虫菊酯类药剂,限制有机磷类、双酰胺类、大环内酯类等药剂使用次数(每季棉花生长期使用1次),交替轮换使用多杀霉素、茚虫威等不同作用机理药剂,延缓抗药性发展。
4.2 棉蚜
4.2.1 监测
结果
目前监测地区棉蚜种群对拟除虫菊酯类高效氯氰菊酯、溴氰菊酯,新烟碱类吡虫啉,氨基甲酸酯类丁硫克百威等药剂均处于高水平抗性(对高效氯氰菊酯抗性倍数大于10,000倍、对溴氰菊酯抗性倍数大于4,545倍、对吡虫啉抗性倍数200~14,000倍、对丁硫克百威抗性倍数174~1,400倍);对氟啶虫胺腈处于低至中等水平抗性(抗性倍数8.6~45倍)。与2019年监测结果相比,棉蚜对以上药剂抗性倍数总体变化不大。
4.2.2 对策建议
鉴于棉蚜已成为抗药性严重和难以治理的害虫之一,在农业生产中采用综合抗性管理措施的基础上,科学使用杀虫剂防治棉蚜,停止使用高效氯氰菊酯、溴氰菊酯、丁硫克百威、吡虫啉等药剂,轮换使用双丙环虫酯等不同作用机理药剂或药剂组合防治棉蚜,延缓抗药性发展。
5 蔬菜害虫的抗药性状况
5.1 小菜蛾
5.1.1 监测结果
目前监测华北、长三角蔬菜产区小菜蛾种群对双酰胺类药剂氯虫苯甲酰胺处于敏感至低水平抗性(抗性倍数2.4~5.7倍),对茚虫威处于中等水平抗性(抗性倍数11~56倍),对溴虫腈处于低至中等水平抗性(抗性倍数6.7~18倍)。与2019年监测结果相比,小菜蛾对以上药剂抗性倍数总体变化不大。
5.1.2 对策建议
小菜蛾作为抗药性最严重的蔬菜害虫之一,对使用的各类杀虫剂都曾产生不同程度的抗药性,对其防控要采用抗性综合管理措施。根据预测预报结果,强调在低龄幼虫期施药防治,停止使用阿维菌素、高效氯氰菊酯,严格控制氯虫苯甲酰胺、虫螨腈、茚虫威、乙基多杀菌素等药剂在小菜蛾防治中的使用次数,每季蔬菜使用次数不超过1次,注意交替、轮换使用不同作用机理的药剂或药剂组合防治小菜蛾,延缓抗药性发展。
5.2 甜菜夜蛾
5.2.1 监测结果
目前监测地区甜菜夜蛾种群对双酰胺类药剂氯虫苯甲酰胺处于高水平抗性(抗性倍数大于600倍),其中广东白云种群抗性倍数最高,达到4,185倍;对茚虫威处于中等至高水平抗性(抗性倍数70~220倍),上海崇明、湖北黄陂、广东白云种群都处于高水平抗性(抗性倍数为105~220倍);对昆虫生长调节剂类药剂甲氧虫酰肼处于低至中等水平抗性(抗性倍数7.2~59倍);对多杀霉素处于敏感至低水平抗性(抗性倍数4.1~6.8倍)。与2019年监测结果相比,甜菜夜蛾对氯虫苯甲酰胺、茚虫威抗性倍数都增加2~4倍。
5.2.2 对策建议
甜菜夜蛾作为抗药性严重的蔬菜害虫之一,对其防控要采用抗性综合管理措施。根据预测预报结果,强调在低龄幼虫期施药防治,暂停使用氯虫苯甲酰胺、茚虫威,严格控制甲氧虫酰肼、多杀霉素类等药剂在甜菜夜蛾防治中的使用次数,每季蔬菜使用次数不超过1次,注意交替、轮换使用不同作用机理药剂或药剂组合防治甜菜夜蛾,延缓抗药性发展。
5.3 烟粉虱
5.3.1 监测结果
目前监测地区烟粉虱若虫对溴氰虫酰胺、螺虫乙酯处于中等至高水平抗性(对溴氰虫酰胺抗性倍数17~768倍、对螺虫乙酯82~1,651倍),其中湖北武汉、湖南长沙种群抗性倍数都处于高水平抗性,抗性倍数大于200倍;烟粉虱成虫对噻虫嗪处于低至中等水平抗性(抗性倍数5.4~12倍)。与2019年监测结果相比,烟粉虱对以上药剂抗性倍数总体变化不大。
5.3.2 对策建议
鉴于湖北、湖南蔬菜产区烟粉虱种群抗药性较高,注意交替、轮换使用氟吡呋喃酮、氟啶虫胺腈、烯啶虫胺、呋虫胺等不同作用机理药剂或药剂组合防治烟粉虱,延缓抗药性发展。
5.4 西花蓟马
5.4.1 监测结果
目前监测地区西花蓟马种群对乙基多杀菌素、甲氨基阿维菌素苯甲酸盐产生高水平抗性(对乙基多杀菌素抗性倍数195~10,095倍,对甲氨基阿维菌素苯甲酸盐抗性倍数331~1,384倍);对多杀霉素、虫螨腈处于中等至高水平抗性(对多杀霉素抗性倍数34~2,552倍,对虫螨腈抗性倍数24~295倍),对噻虫嗪处于低至中等水平抗性(抗性倍数5.5~37倍)。与2019年监测结果相比,西花蓟马对以上药剂抗性倍数总体变化不大。
5.4.2 对策建议
在西花蓟马对杀虫剂高水平抗性地区,应暂停使用乙基多杀菌素、甲氨基阿维菌素苯甲酸盐,注意交替、轮换使用虫螨腈、噻虫嗪等不同作用机理药剂或药剂组合防治西花蓟马,延缓抗药性发展。
5.5 二斑叶螨
5.5.1 监测结果
目前监测地区二斑叶螨种群对阿维菌素处于高水平抗性(抗性倍数304~1,051倍);对虫螨腈处于中等至高水平抗性(抗性倍数36~113倍),其中银川种群处于高水平抗性,抗性倍数为113倍;对腈吡螨酯处于中等水平抗性(抗性倍数23~57倍),对联苯肼酯处于敏感状态。与2019年监测结果相比,二斑叶螨对以上药剂抗性倍数总体变化不大。
5.5.2 对策建议
二斑叶螨用药防控策略中,应暂停使用阿维菌素,注意交替、轮换使用虫螨腈、联苯肼酯、腈吡螨酯、乙螨唑等不同作用机理药剂或药剂组合防治二斑叶螨,延缓抗药性发展。