
责任编辑:邵姗姗 来源:农药工业网 日期:2016-02-01
2016年1月29日,农业部农药检定所将审议通过的47个临时登记产品、254个正式登记产品、12个分装登记产品及相关信息予以公示,对公示内容有异议者,请在公示期内以传真或电子邮件形式反馈药检所药政处。公示时间:2016年1月29日至2016年2月4日,联系单位:农业部农药检定所药政处(北京市朝阳区麦子店街22号楼,邮编:100125),电话:010-59194015,传真:010-59194063。电子信箱:icamags@agri,gov,cn。具体名单可登录“飘雪电影在线观看免费高清”查询。 飘雪电影网。
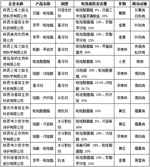
在所有登记的产品名单中,可以看出吡唑醚菌酯登记呈现井喷之势,其中临时登记制剂产品13个,包括陕西上格之路的双胍,吡唑酯可湿性粉剂,诺普信的双胍,吡唑酯乳油等。正式登记的名单中,吡唑醚菌酯原药6个,制剂产品6个。陕西先农、江苏新农的吡唑醚菌酯原药均在正式登记之列。(见表3、表4) 飘雪电影完整版在线观看高清。
原药产品登记情况见表1、表2
表1 拟批准的3个临时登记原药产品名单

表2 拟批准的35个正式登记原药产品名单

表1表2由现代农药整理
表3 拟批准的13个临时登记吡唑醚菌酯产品名单

表4 拟批准的12个正式登记吡唑醚菌酯产品名单
