
责任编辑:本站编辑 来源:飘雪电影在线观看免费高清 日期:2024-06-14
“中国农药工业协会科学技术奖”旨在鼓励为中国农药行业发展作出突出贡献的优秀集体和个人,2024年第十七届中国农药工业协会科学技术奖申报和评审工作已结束,经项目受理,形式审查,专家评审等程序,拟授予“技术发明奖”8项,“科技进步奖”19项,现予以公示 飘雪电影网,公示期为2024年6月13日至6月27日, 。
公示期间,任何单位或个人对评审结果有异议的,应当以书面形式向奖励办公室提出,并提供必要的证明材料,单位提出异议的,应当加盖单位公章并提供联系人,联系电话和电子邮箱,个人提出异议的,应当签署真实姓名并提供身份证明材料,有效联系电话和电子邮箱 飘雪电影完整版在线观看高清, 。
公示意见反馈请联系中国农药工业协会科学技术奖奖励办公室
联系人:戎谞 010-84885183
毕超 010-84885183
邮 箱:___UNIFIED_EMAIL_0___
地 址:北京市朝阳区农展南里12号通广大厦13层
中国农药工业协会
2024年6月13日
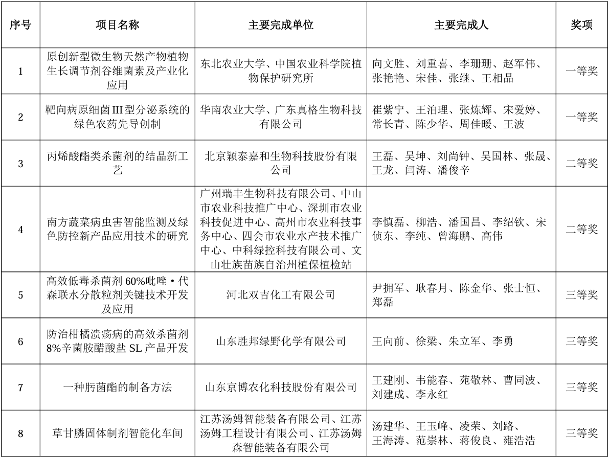
第十七届中国农药工业协会科学技术奖技术发明奖拟授奖项目

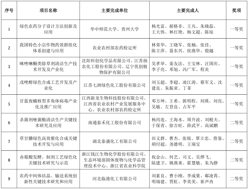
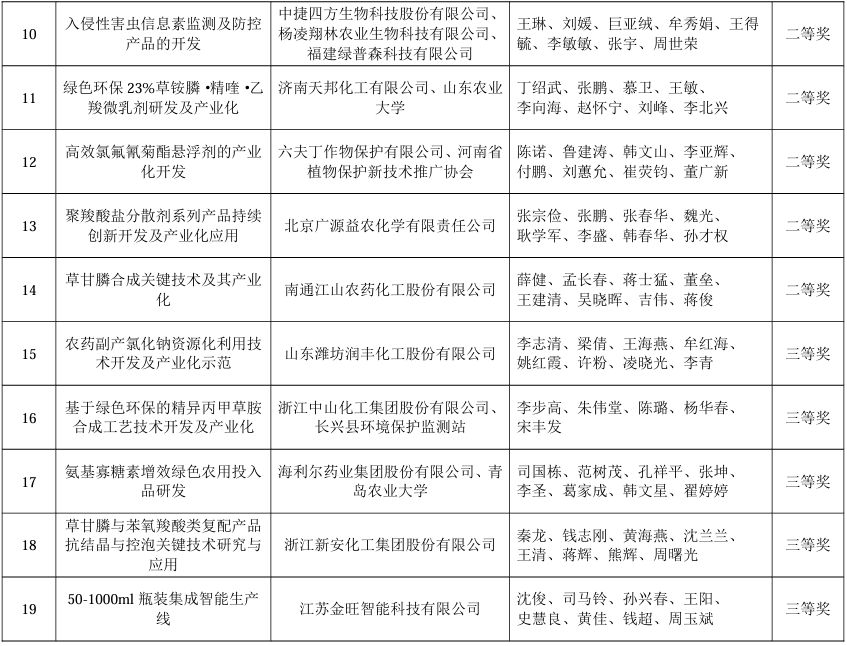
第十七届中国农药工业协会科学技术奖科技进步奖拟授奖项目


附件:第十七届中国农药工业协会科学技术奖获奖公示 飘雪电影网. pdf.